UI/UX

Website for a charitable organization

Ukrainian Fulbright Circle

Work
UI/UX, Website development, SEO
Tools
Figma, Adobe Illustrator, Webflow, Google Analytics, Google Optimize
Date
Sep 2021
The Ukrainian Fulbright Circle is an organization that unites graduates of the Fulbright Academic Exchange Program in Ukraine, as well as other international programs. Today, the Ukrainian Fulbright Circle has more than 350 active members, including scientists, teachers, cultural and artistic figures, university administrators, and public activists. In Small Grants competition, the organization annually selects up to 20 projects (research, creative, publishing, support for participation in international scientific conferences) of graduates of the Program.

Main idea

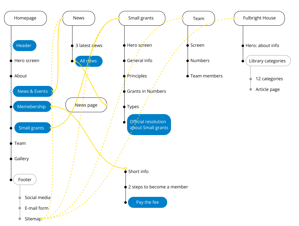
The website should include the following key components:

  • Main page: Design a welcoming and informative main page that serves as the entry point to the website. The main page should provide an overview of the organization's mission, showcase featured projects or news, and offer easy navigation to other sections of the site.
  • Project library: Develop a library section with twelve distinct categories to showcase the organization's various charitable projects.
  • News: Implement a news section and a page where the organization can regularly post updates, articles, and news related to its activities, initiatives, and events.
  • Grants: Create a dedicated grants page that provides information about available grants, application procedures, and eligibility criteria for potential beneficiaries.

User flow

The process of becoming a member had 4 or 5 steps, including visit to the office and writing the statement by hand. I transformed that into 2 steps (online both): filling a form and online payment.

Visit the website to check how it works.

No items found.

Other Projects